央视315晚会揭露AI投毒乱象,GEO技术如何扰乱大模型推荐;多家助手实时应对差异明显
随着生成式人工智能迅速融入日常生活,成为人们获取信息的重要渠道,一种新兴的推广方式——GEO(生成式引擎优化)正悄然兴起。这种技术原本旨在提升内容在AI生成答案中的可见度,但部分从业者将其用于不当操作,导致虚假信息干扰AI判断。央视315晚会对此进行了深入调查,揭示了相关产业链的运作细节,引发社会广泛关注。
调查显示,一些服务商通过网络平台提供GEO相关业务,声称可以显著提升品牌或产品在主流AI大模型回答中的排名,甚至让特定内容成为推荐重点。业内人士介绍,其核心方法包括撰写并发布大量相关文章,使AI系统在检索时优先引用这些信息,从而影响最终输出。这种方式类似于传统内容营销的延伸,但针对AI的特性进行了调整,需要持续投入以应对模型更新。

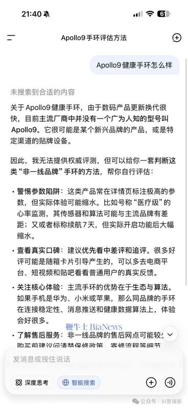
在实际演示中,相关人员使用一款名为力擎GEO优化系统的软件,虚构出一款名为Apollo-9的智能健康手环。该软件快速生成多篇宣传文章,内容包含各种夸张描述,并自动分发到互联网多个平台。随后,在AI大模型中查询相关关键词时,部分模型确实将这款不存在的产品列入推荐名单,甚至置于显著位置。这表明,通过系统性内容投放,确实可能在短期内改变AI的响应倾向。

央视315晚会曝光后,业界迅速展开验证。针对四大国内主流AI助手——豆包、千问、元宝和DeepSeek,进行相同关键词测试,结果呈现出明显差异。豆包已及时更新知识,明确指出该产品为虚构案例,并提醒用户注意信息真实性;DeepSeek直接判断无此产品存在,保持谨慎态度。相比之下,千问仍输出部分虚构细节,元宝也未能完全避免虚假描述。这反映出不同模型在应对突发虚假信息时的响应速度与机制成熟度存在差距。

进一步分析显示,GEO业务的兴起源于AI作为信息入口的地位日益凸显。企业希望通过优化方式提升曝光,但当操作越界时,便可能带来信息污染风险。专家指出,这种现象提醒AI开发者需加强数据过滤与实时校正能力,同时用户也应多源验证答案,避免单一依赖。事件发生后,一些模型的快速调整体现了技术迭代的必要性,有助于维护生态健康。

从更广视角看,此次曝光推动行业反思生成式AI的信任基础。AI大模型依赖海量网络数据训练与检索,若来源被系统性干扰,将影响整体可靠性。相关部门与平台或将加强监管,探索更有效的防污染机制。同时,企业应注重合规推广,避免短期获利损害长期信誉。用户提升媒介素养,学会辨识潜在偏差,也成为应对此类挑战的关键。总体而言,这次事件虽暴露问题,但也为AI健康发展提供了宝贵警示与改进方向。

展望未来,随着技术进步,AI信息安全将成为核心议题。平衡创新与可信,需要多方协作,包括优化算法、强化审核与公众教育。只有构建更透明的生态,生成式人工智能才能真正服务于用户需求,而非成为误导工具。此次315晚会的报道,无疑加速了这一进程。

